近日,我校计算机与控制工程学院生物信息学实验室章天骄副教授团队在生物空间组学超分辨率数据研究领域取得重要突破,提出了一种基于数据插值和细胞类型反卷积的高分辨率空间域表征新方法SGCD。相关成果以“SGCD: High-Resolution Spatial Domain Characterization via Data Interpolation and Cell-Type Deconvolution”为题发表于Advanced Science(中科院1区TOP期刊,影响因子14.1)期刊上。
针对传统空间转录组学方法在低分辨率数据处理中存在的信息缺失和细胞组成利用不足问题,研究团队创新性地提出了SGCD方法。该方法通过数据插值技术有效填补10X Visium平台约70%的采样点间隙区域,显著提升了空间数据的连续性。同时,运用细胞类型反卷积技术深度挖掘混合信号中的细胞组成信息,构建整合基因表达、细胞类型和空间位置的多维加权邻接图。之后进一步引入图对比学习框架,通过动态调节空间邻近性和细胞类型相似性的权重参数,实现了对复杂空间域的精确划分。
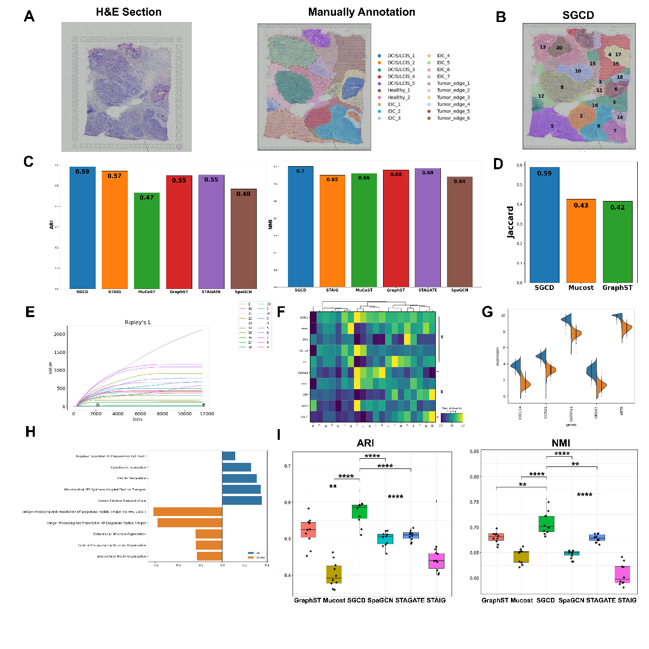
该方法在多个标准数据集上的验证结果显示,SGCD在人类背外侧前额叶皮质数据集上实现了0.651的平均ARI分数和0.710的NMI分数,显著优于现有主流方法。在复杂组织结构分析中,SGCD展现出卓越性能。在小鼠大脑52个亚区域的精细分割任务中,该方法准确识别了纹状体和伏隔核等关键脑区;在胰腺导管腺癌组织分析中,成功区分了恶性肿瘤区域、非恶性导管上皮和正常胰腺组织;在乳腺癌异质性研究中,有效揭示了不同肿瘤区域间的基因表达差异和生物学特征。
该研究为空间转录组学数据的高精度分析提供了新的技术路径,对推进组织功能理解和疾病机制研究具有重要意义,在肿瘤微环境分析、脑区域分层和精准医学等领域展现出广阔的应用前景。



原文链接:https://doi.org/10.1002/advs.202506176